Sobre la revista
Enfoque y alcance
Perspectivas Bonaerenses. Revista de Humanidades y Ciencias Sociales de la Provincia de Buenos Aires (ISSN 3125-2265 / e-ISSN 3072-9408) es una revista electrónica semestral sobre problemáticas de interés para la provincia de Buenos Aires en sus aspectos sociales, económicos, políticos, culturales, artísticos y literarios, que publica artículos originales e inéditos, ensayos y reseñas bibliográficas.
Con números organizados por dosieres temáticos, se busca intervenir en la esfera pública en tres dimensiones. En primer lugar, ofreciendo material de calidad a investigadores y científicos para el avance de estudios y proyectos relacionados con el territorio. En segundo lugar, funcionando como usina de ideas para la consulta de funcionarios en el diseño de políticas públicas, provinciales o municipales. En tercer lugar, divulgando las líneas de investigación disciplinares para un perfil de ciudadano heterogéneo predispuesto a informarse y adquirir conocimientos localizados, que a su vez acerque al científico social y al humanista a la comunidad.
Perspectivas Bonaerenses, cuyo primer número se publicó en diciembre de 2025, fue creada por el Dr. Enrique Schmukler con el objetivo de abrir un nuevo espacio para la difusión de las investigaciones en humanidades y ciencias sociales en torno a la provincia de Buenos Aires, y contribuir así al conocimiento científico y al debate de ideas. El proyecto contó con el entusiasmo del Dr. Roberto Salvarezza, presidente de la Comisión de Investigaciones Científicas de la provincia de Buenos Aires, que encontró allí un área de vacancia dentro de su institución, motivo por el cual brindó todo su apoyo para la edición.
En noviembre de 2025 se firmó un convenio de colaboración entre la Dra. Florencia Saintout, presidenta del Instituto Cultural de la provincia de Buenos Aires, y el Dr. Roberto Salvareza, presidente de la CIC, mediante el cual el Museo provincial de Bellas Artes Emilio Pettoruti, dirigido por el Dr. Federico Ruvituso, se compromete a ceder imágenes (con sus respectivos permisos de reproducción) del archivo del Museo con el objetivo de contribuir a forjar la identidad visual de Perspectivas Bonaerenses, bajo su curaduría y supervisión. Este acervo digital existe gracias al trabajo mancomunado de Conicet e Instituto Cultural a partir de la firma de un acuerdo en 2022, tendiente a catalogar, digitalizar y visibilizar su fondo.
La revista se edita en idioma español. Sus contenidos están disponibles en acceso abierto bajo Licencia Creative Commons Atribución-NoComercial-CompartirIgual 4.0 Internacional en su propio sitio, en el repositorio institucional de la CIC (CIC-Digital) y en bases de datos y repositorios científicos.
Periodicidad de publicación
Perspectivas Bonaerenses. Revista de Humanidades y Ciencias Sociales de la Provincia de Buenos Aires es una publicación semestral, con ediciones en junio y diciembre.
Secciones de la revista
Perspectivas Bonaerenses. Revista de Humanidades y Ciencias Sociales de la Provincia de Buenos Aires se organiza en cinco secciones:
1) Editorial: presentación del número a cargo del director de la revista.
2) Dosier temático: publica manuscritos que abordan temáticas específicas establecidas por una convocatoria abierta acordada por el comité editorial y el comité científico. Los dosieres están coordinados por una o varias personas, en calidad de editorxs invitadxs, que se responsabilizan de la propuesta de los trabajos. Los artículos son evaluados para su publicación bajo el sistema de revisión por pares doble ciego. Cada dosier cuenta con una presentación escrita por lxs coordinadorxs.
3) Ensayos: publica manuscritos solicitados a lxs autorxs por el comité editorial y científico. Los mismos son evaluados y corregidos solo por el comité editorial.
4) Reseñas: publica manuscritos sobre libros publicados por instituciones públicas de la provincia de Buenos Aires. La convocatoria es abierta.
5) La Provincia Edita: suplemento en formato PDF que recopila todos los libros publicados en la provincia de Buenos Aires por universidades públicas, Estado provincial o municipios en el transcurso del último semestre.
Proceso de evaluación por pares
Protocolo editorial para coordinadorxs de dosier temático
La revista Perspectivas Bonaerenses organiza sus números en torno a dosieres temáticos. Para ello convoca a especialistas y referentes en los temas de interés, quienes colaboran de manera articulada con el comité editorial. El presente protocolo define las tareas y responsabilidades de cada parte en el proceso editorial.
Lxs coordinadorxs
- Diseñan y justifican la propuesta temática del dosier.
- Redactan y difunden la convocatoria.
- Motivan la participación de investigadores y especialistas, incluso mediante invitaciones directas a referentes. En este punto es importante aclarar que toda invitación directa a referentes debe explicitarse al comité editorial y estar sujeta al mismo proceso de evaluación que los demás envíos.
- Actúan como primer filtro, identificando artículos que se ajustan al tema y los estándares básicos (curadores temáticos).
- Sugieren evaluadorxs externxs especializadxs.
- Redactan la introducción al dosier.
El comité editorial
- Recibe los artículos.
- Mantiene el contacto con lxs autorxs.
- Actúa como primer filtro, identificando artículos que se ajustan a los criterios editoriales de la revista.
- Gestiona y sistematiza el proceso de evaluación.
- Garantiza el marco institucional.
- Mantiene la responsabilidad última de la revista en términos de criterios de ética, calidad, coherencia con las políticas editoriales, indización, lineamientos institucionales.
Tareas compartidas
- Comunicación permanente y fluida.
- Difusión de la convocatoria.
- Evaluación preliminar de los artículos (primer filtro).
- Proceso de referato: la recomendación de lxs coordinadorxs pasa siempre por el comité editorial, que supervisa el cumplimiento de la política de revisión ciega.
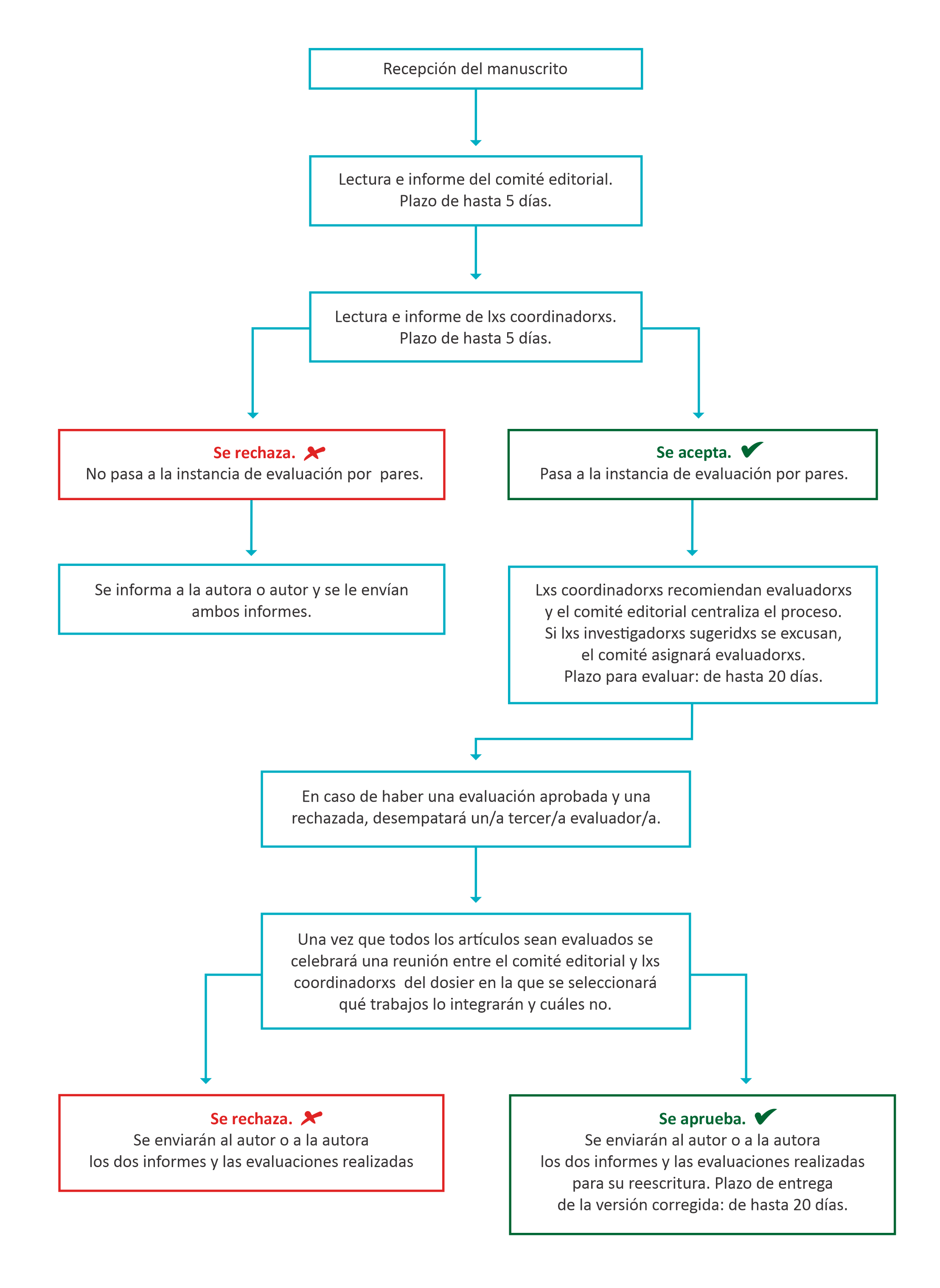
Organización del proceso de evaluación
Todos los artículos, incluidos los de autores invitados o referentes, deben pasar por la revisión por pares doble ciego. Esto garantiza la imparcialidad y preserva la credibilidad de la revista.
Circuito editorial
- Recepción de artículos.
- Revisión preliminar por parte del comité editorial, que elabora informes de lectura, y de lxs coordinadorxs. En esta instancia, se define si el artículo está en condiciones de pasar a evaluación o si es rechazado por no cumplir con los requerimientos mínimos.
- Revisión por pares: lxs coordinadorxs sugieren al menos 3 posibles evaluadorxs por artículo. La tarea es organizada en coordinación con el comité. El comité se encarga de contactar a lxs evaluadorxs y sistematizar el proceso. El comité editorial puede complementar la lista de posibles evaluadorxs.
Decisión editorial
- Una vez concluida la etapa de evaluación, el comité editorial y lxs coordinadorxs celebrarán una reunión conjunta para determinar qué trabajos formarán parte del dosier y cuáles no.
- El comité editorial comunicará los resultados a lxs autorxs.
Este proceso queda resumido en el siguiente gráfico:

Envíos en línea
Perspectivas Bonaerenses. Revista de Humanidades y Ciencias Sociales de la Provincia de Buenos Aires acepta trabajos originales e inéditos en español. Se espera de los autores el respeto por las buenas prácticas y códigos de ética de las publicaciones científicas, esto es: evitar el doble envío, la autoría fantasma y honorífica, el plagio, la manipulación de datos, el conflicto de intereses y el cumplimiento de las políticas sobre ética de la investigación. Perspectivas Bonaerenses se reserva el derecho de aceptar o rechazar contribuciones de acuerdo con su alcance temático y el cumplimiento de las políticas y estándares de publicación. Las opiniones expresadas en artículos y otros textos publicados en Perspectivas Bonaerenses son responsabilidad exclusiva de sus autores y no reflejan necesariamente los puntos de vista de los editores de Perspectivas Bonaerenses.
No hay cargos por envío, publicación o acceso a Perspectivas Bonaerenses. Una vez publicado, el artículo estará disponible para que cualquiera pueda leerlo o descargarlo sin cargo.
Registro de autores y lectores
El registro y el inicio de sesión son necesarios para enviar elementos en línea y para comprobar el estado de los envíos recientes. Antes del envío consulte las Directrices para autorxs.
¿Ya tiene nombre de usuario/a y contraseña para Perspectivas Bonaerenses. Revista de Humanidades y Ciencias Sociales de la Provincia de Buenos Aires?
Solicitarlo por mail a persepctivasbonaerenses@cic.gba.gob.ar
Aspectos éticos y conflictos de intereses
La publicación de Perspectivas Bonaerenses. Revista de Humanidades y Ciencias Sociales de la Provincia de Buenos Aires es el resultado colectivo del trabajo y esfuerzo de autorxs, editorxs y evaluadorxs que se interesan en el desarrollo de la ciencia para el desarrollo social y cultural. Por dicho motivo, y en el marco de la política de acceso abierto que se impulsa desde la Comisión de Investigaciones Científicas, la revista no cobrará a los autores ningún cargo por la publicación, quedando disponibles inmediatamente los artículos en acceso abierto.
Los editores de la revista se comprometen a evitar la existencia de cualquier conflicto de interés entre los actores que participan en la producción. Todo texto enviado será evaluado por su contenido intelectual evitando que interfiera en el proceso la pertenencia étnica o nacional de los autores, su género, su orientación sexual, sus creencias religiosas o su filosofía política. Del mismo modo se desestimarán aquellas evaluaciones externas que interpongan cualquier posición personal a la calidad del trabajo.
Se les solicita a lxs autorxs y a lxs evaluadorxs que manifiesten de antemano los conflictos de intereses relevantes que pudieran llegar a tener, así pueden ser considerados a la hora de asignar las evaluaciones. Si surgiera algún conflicto posterior a la publicación de la contribución, de ser necesario, se realizará una retractación o la manifestación del hecho.
Se entiende como “conflicto de interés” la situación en la cual se produce una divergencia entre los intereses personales de un individuo y sus responsabilidades respecto a las actividades científicas que lleva a cabo, ya sea como autor, revisor y miembro del comité editorial, que puedan influir en su juicio crítico y en la integridad de sus acciones.
Los conflictos de interés pueden ser:
- Económicos: cuando el o la participante (autorx/revisorx/editorx) ha recibido o espera recibir dinero por las actividades relacionadas con la investigación y su difusión.
- Académicos: cuando lxs revisorxs o editorxs adhieren a una determinada tendencia metodológica o ideológica de manera tal que pueden estar sesgados para evaluar el trabajo de otros. Por esta razón, se les solicita que se manifiesten con anterioridad.
- Relaciones personales o laborales: cuando lxs participantes (autorxs/revisorxs/editorxs) tienen algún tipo de vínculo de amistad, enemistad o de relación laboral. Para evitarlo, lxs editores deberán tener en cuenta las fuentes de financiamiento y la afiliación de lxs autorxs a fin de elegir evaluadores que no pertenezcan a esos círculos específicos.
Lineamientos internacionales
Los editores de la revista considerarán directrices y guías que han sido consensuadas a nivel internacional para resolver los problemas específicos de la práctica editorial científica. Se tendrá en cuenta principalmente las instrucciones brindadas por COPE | Committee on Publication Ethics. Asimismo, se considerarán lineamientos de otras organizaciones de reconocido prestigio internacional. Se invita a lxs autorxs, investigadorxs y revisorxs a interiorizarse en los lineamientos internacionales vinculados a ética en publicación, para evitar faltas que podrían generarse por su desconocimiento.
Declaración de privacidad
Los nombres y direcciones de correo-e introducidos en esta revista se usarán exclusivamente para los fines declarados por esta revista y no estarán disponibles para ningún otro propósito u otra persona.
Financiamiento económico
Este sitio, al igual que todos los otros de este portal, está sostenido económicamente por la Comisión de Investigaciones Científicas de la provincia de Buenos Aires.
Editorial
Comisión de Investigaciones Científicas
Calle 526 e/ 10 y 11 | (1901) Tolosa | Buenos Aires | Argentina
Correo electrónico: perspectivasbonaerenses@cic.gba.gob.ar






